A policy for progressives to package
Yet another "cost-of-living election" yields an opportunity for meaningful change
TLDR
The cost-of-living crisis is different from rising inflation.
The cost-of-living crisis calls for a strong platform mandating government to enter the ring and fight - using all in its arsenal - to re-balance the abusive uses (and users) of monopoly market power.
Starting with food, power, & rentals, an incoming progressive government must signal that it has finished playing nicely with supermarkets, electricity gentailers, and landlords.
Legislation enforcing divestments and curtailing monopoly power - alongside direct controls on food and energy prices and rentals - will be used to ensure direct, immediate, and sustained improvements in the cost of living of New Zealanders.
Not waiting for the long term
I have continually advocated for a long-term perspective on the many challenges (poly-crisis) facing 21st century Aotearoa. However, I do get critiqued for not providing advice for short-term policy changes to the challenges that we also need to confront now.
Given this backdrop, I note that the cost-of-living crisis was the centre-piece of the 2023 election and looks set, yet again, to be the centre-piece for this year’s election.
No new prescription being forwarded
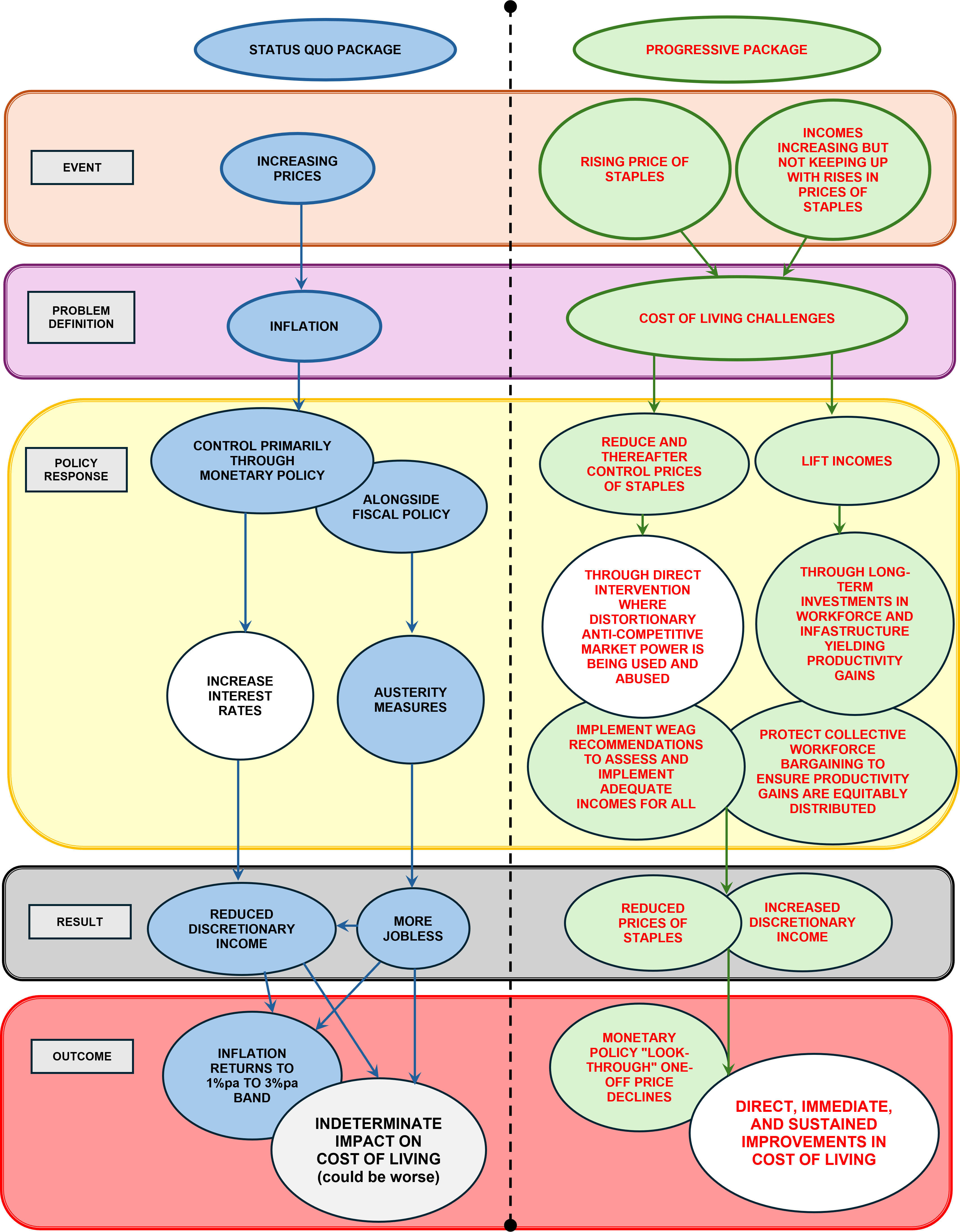
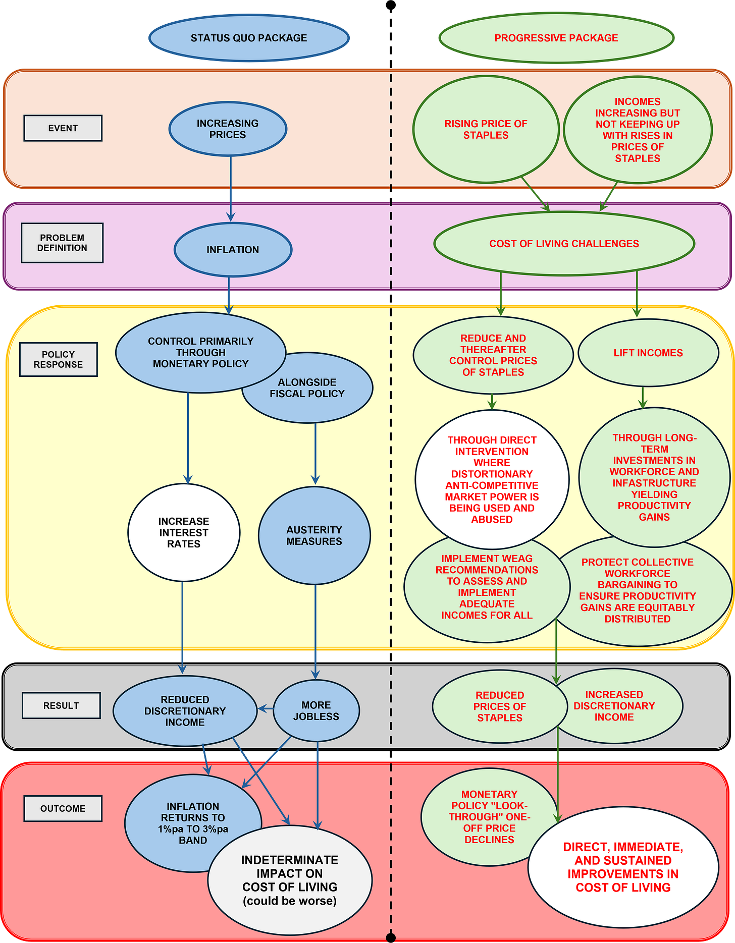
Sadly, the arguments (from many sides) remain the same; and the asserted prescriptions to address the crisis remain the same. That being monetary policy (via interest rates), alongside austerity measures, will hold inflation to within the 1-3% band … blah, blah, blah ….
And many will, no doubt, remain surprised by the same outcome - viz, more jobless and little change (for the good) in the cost of living for the residents of Aotearoa.
Reflecting a clear error in diagnosis (i.e. flawed problem definition)
The cost-of-living crisis is NOT the same as rising CPI inflation. The cost-of-living crisis is NOT reflected in annual CPI inflation being 7.2%, or 2.9%, or 3.1%, or 2.0%. Pointing to CPI inflation numbers when confronted with cost-of-living questions is a fudge, but it suits the political power games that some/many seem ever so willing to play.
FACT 1
the cost-of-living crisis and rising inflation are NOT the same
The cost-of-living crisis is reflected in households continuing to receive insufficient income to afford the basics (or essentials) required to live.
The cost-of-living crisis has been with many in Aotearoa for at least 35 years (or more), despite the ‘success’ in controlling annual CPI inflation. Indeed, in 26 of the past 35 years the annual CPI has been recorded as below 3.0%, with 30 of those 35 years being below 3.5%. Yet, many individuals, families, and whānau, continue to struggle to put food on their table, heat their homes, or indeed have homes to call their own.
FACT 2
the cost-of-living crisis is reflected in people working 60hrs a week on the minimum wage but not being able to pay their power bill and their rent and to put kai on the table for their whānau
In confusing the cost of living with inflation, the simplistic status quo prescription can remain. That status quo prescription is via monetary policy - known to all and sundry as changing interest rates. But, even if the Reserve Bank successfully engineers annual CPI inflation to 2.0%, there is no guarantee that there will be any improvement in the cost of living. That is because average prices will still be rising; just rising at a slower rate than before.
Indeed, increasing interest rates to rein in inflation may actually make the cost of living worse, by reducing discretionary income of household (through higher mortgage interest payments) and/or by increasing the numbers without jobs.
FACT 3
the policy response of inflation control via interest rate changes does not make prices decline; it just makes prices go up slower. The impact on the cost of living of this policy response is, at best, indeterminate.
Addressing the cost-of-living crisis requires directly narrowing the gap between the spending required on the staples of living and households’ incomes. In short, it means reducing the prices of a range of staples (note: NOT just slowing their rate of increase) and/or lifting the incomes of households.
A primary step in these task is to identify a range of staples that households are struggling to afford, alongside identifying markets or industries where competitive shortcomings have accentuated the inaffordability of such staples.
The immediate candidates would be food prices, electricity prices and rentals. To deliver reductions in the prices of these staples would require drastically and dramatically curtailing the monopoly market power of supermarkets, the electricity gentailers, and landlords.
And to deliver step-change lifts in real incomes requires substantial overhauls and changes to economic and social security systems. Short-term actions would restore the real value of the minimum wage, protect collective bargaining practices to ensure productivity gains are equitably distributed and assess “adequate income” as per the 2019 Welfare Expert Advisory Group recommendations.
FACT 4
a policy response to the cost-of-living crisis requires either
absolute reductions in the prices of core staples
or, significant and sustained lifts in (real) incomes
or, both of the above
A policy response for progressive parties to advocate
I advise a progressive package that is clearly distinguishable from the status quo package and directly addresses the cost-of-living stresses faced by many in Aotearoa
The picture
The narrative
how has reducing the annual rate of inflation from 7.3% (in June 2022) to 3.1% (in December 2025) alleviated cost-of-living pressures? Specifically
how has it put more food on the table of the family on the minimum wage?
or, allowed more heating for the family without paid employment?
or, facilitated shelter for the family without a home?
The difference
the cost of living is about households being able to have incomes that are adequate to afford food, energy, rent, doctor’s visits, etc and other goods and services to ensure they and their whānau enjoy sufficient participation and contribution to life and their communities
controlling inflation (monetary policy, interest rates, austerity, unemployment) does NOT lower prices – it just makes them go up slower. And these responses to controlling inflation are totally agnostic about household incomes.
The ask
note the status quo continues to advocate increases in interest rates and government spending austerity (and, so, directly putting more people out of work) in response to rising inflation and have offered no other alternatives to cost-of-living pressures
accept that inflation control is important and propose no change to the existing approach of an independent Reserve Bank setting monetary policy
recognise however, that even where successful, inflation control offers little direct solution to cost-of-living pressures; and indeed can even make it worse
assert addressing the cost-of-living crisis requires a new approach, mandating direct government interventions where market mechanisms have clearly failed in ensuring sufficient competition to deliver consumers a fair deal
adopt a strong platform stating government will enter the ring and fight (using all the power in its arsenal) to re-balance the abusive uses (and users) of market power
identify essentials for households where there is ready evidence of abuses of market power reflected in exorbitant super-normal profit returns
start with food, power, and residential rentals
communicate unambiguously that the time of kid gloves, wet bus tickets, and last warnings is gone - we’ll no longer playing nicely
supermarkets, electricity gentailers, and landlords will face legislated divestments and/or price controls to eliminate anti-competitive behaviour and ensure New Zealand consumers get a fair deal
and, should they wish to leave the industry, that is their choice - but note there will certainly be other players keen to enter the industry once existing anti-competitive practices are curtailed



